1. Overview

Architecture

Via the rest service you can:

  • Create and exectute tasks

  • Transfer big data for tasks in streams

  • Poll for the status of the task

  • Terminate or cancel tasks

  • Get list of available filters

  • Start/stop the internal task execution

  • Reconfigure the service without restarting the service

  • Check sanity of service for monitoring

Tasks can be executed on the service as follows:

execute tasks

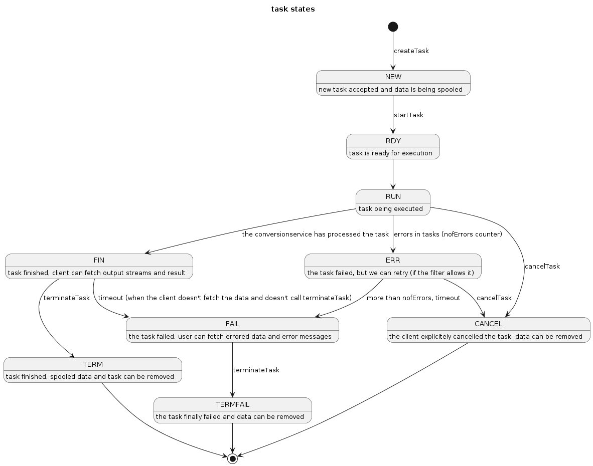
Tasks transition throught the following states:

task states

conversion service

1.1. Version information

Version : 1.0-SNAPSHOT

1.2. URI scheme

Host : conversionservice.eurospider.com
BasePath : /service/rest

1.3. Tags

  • ConversionResourceImpl

2. Paths

2.1. POST /rest/cancelTask

2.1.1. Description

Cancel a task.

2.1.2. Parameters

Type Name Schema

Query

id
required

integer (int32)

2.1.3. Responses

HTTP Code Description Schema

200

Success

No Content

500

Internal Server Error

No Content

2.1.4. Tags

  • ConversionResourceImpl

2.2. POST /rest/createTask

2.2.1. Description

Create a new task, give it a name, we can also pass parameters
for filters or metadata to it. This task gets the standard
priority of the owner of the task (the user of the API cannot
override it).

2.2.2. Parameters

Type Name Schema

Query

filter
optional

string

Query

name
optional

string

Body

body
optional

< string, string > map

2.2.3. Responses

HTTP Code Description Schema

200

Success

integer (int32)

500

Internal Server Error

No Content

2.2.4. Consumes

  • application/json

2.2.5. Produces

  • application/json

2.2.6. Tags

  • ConversionResourceImpl

2.3. POST /rest/createTaskWithPriority

2.3.1. Description

Create a new task, give it a name, we can also pass parameters
for filters or metadata to it. This task is prioritized by the
user of the API.

2.3.2. Parameters

Type Name Schema

Query

filter
optional

string

Query

name
optional

string

Query

priority
required

integer (int32)

Body

body
optional

< string, string > map

2.3.3. Responses

HTTP Code Description Schema

200

Success

integer (int32)

500

Internal Server Error

No Content

2.3.4. Consumes

  • application/json

2.3.5. Produces

  • application/json

2.3.6. Tags

  • ConversionResourceImpl

2.4. GET /rest/downloadData

2.4.1. Description

Download data associated to a task

2.4.2. Parameters

Type Name Schema

Query

id
required

integer (int32)

Query

purpose
optional

string

2.4.3. Responses

HTTP Code Description Schema

200

Success

file

500

Internal Server Error

No Content

2.4.4. Produces

  • application/json

2.4.5. Tags

  • ConversionResourceImpl

2.5. GET /rest/findTask

2.5.1. Description

Returns data about the task with a given name.

2.5.2. Parameters

Type Name Schema

Query

name
optional

string

2.5.3. Responses

HTTP Code Description Schema

200

Success

500

Internal Server Error

No Content

2.5.4. Produces

  • application/json

2.5.5. Tags

  • ConversionResourceImpl

2.5.6. Example HTTP response

Response 200
{
  "id" : 12345,
  "name" : "...",
  "parameters" : "...",
  "filterId" : 12345,
  "ownerId" : 12345,
  "state" : "NEW",
  "code" : 12345,
  "nofErrors" : 12345,
  "created" : 12345,
  "lastModification" : 12345,
  "priority" : 12345
}
Response 500
{
  "id" : 12345,
  "name" : "...",
  "parameters" : "...",
  "filterId" : 12345,
  "ownerId" : 12345,
  "state" : "RUN",
  "code" : 12345,
  "nofErrors" : 12345,
  "created" : 12345,
  "lastModification" : 12345,
  "priority" : 12345
}

2.6. GET /rest/getFilters

2.6.1. Description

Return the list of available filters.

2.6.2. Responses

HTTP Code Description Schema

200

Success

< Filter > array

500

Internal Server Error

No Content

2.6.3. Produces

  • application/json

2.6.4. Tags

  • ConversionResourceImpl

2.6.5. Example HTTP response

Response 200
[ {
  "id" : 12345,
  "name" : "...",
  "maxNofErrors" : 12345
} ]
Response 500
[ {
  "id" : 12345,
  "name" : "...",
  "maxNofErrors" : 12345
} ]

2.7. GET /rest/getStats

2.7.1. Description

Return a map of statistics.

2.7.2. Responses

HTTP Code Description Schema

200

Success

500

Internal Server Error

No Content

2.7.3. Produces

  • application/json

2.7.4. Tags

  • ConversionResourceImpl

2.7.5. Example HTTP response

Response 200
{
  "stats" : {
    "property1" : { },
    "property2" : { }
  }
}
Response 500
{
  "stats" : {
    "property1" : { },
    "property2" : { }
  }
}

2.8. GET /rest/getTask

2.8.1. Description

Returns data about the task with a given id.

2.8.2. Parameters

Type Name Schema

Query

id
required

integer (int32)

2.8.3. Responses

HTTP Code Description Schema

200

Success

500

Internal Server Error

No Content

2.8.4. Produces

  • application/json

2.8.5. Tags

  • ConversionResourceImpl

2.8.6. Example HTTP response

Response 200
{
  "id" : 12345,
  "name" : "...",
  "parameters" : "...",
  "filterId" : 12345,
  "ownerId" : 12345,
  "state" : "TERM",
  "code" : 12345,
  "nofErrors" : 12345,
  "created" : 12345,
  "lastModification" : 12345,
  "priority" : 12345
}
Response 500
{
  "id" : 12345,
  "name" : "...",
  "parameters" : "...",
  "filterId" : 12345,
  "ownerId" : 12345,
  "state" : "ERR",
  "code" : 12345,
  "nofErrors" : 12345,
  "created" : 12345,
  "lastModification" : 12345,
  "priority" : 12345
}

2.9. GET /rest/listTaskIds

2.9.1. Description

Returns list of task ids between two dates.

2.9.2. Parameters

Type Name Schema

Query

from
optional

string

Query

to
optional

string

2.9.3. Responses

HTTP Code Description Schema

200

Success

< integer > array

500

Internal Server Error

No Content

2.9.4. Produces

  • application/json

2.9.5. Tags

  • ConversionResourceImpl

2.10. GET /rest/listTasks

2.10.1. Description

Returns list of task data between two dates.

2.10.2. Parameters

Type Name Schema

Query

from
optional

string

Query

to
optional

string

2.10.3. Responses

HTTP Code Description Schema

200

Success

< Task > array

500

Internal Server Error

No Content

2.10.4. Produces

  • application/json

2.10.5. Tags

  • ConversionResourceImpl

2.10.6. Example HTTP response

Response 200
[ {
  "id" : 12345,
  "name" : "...",
  "parameters" : "...",
  "filterId" : 12345,
  "ownerId" : 12345,
  "state" : "FAIL",
  "code" : 12345,
  "nofErrors" : 12345,
  "created" : 12345,
  "lastModification" : 12345,
  "priority" : 12345
} ]
Response 500
[ {
  "id" : 12345,
  "name" : "...",
  "parameters" : "...",
  "filterId" : 12345,
  "ownerId" : 12345,
  "state" : "RUN",
  "code" : 12345,
  "nofErrors" : 12345,
  "created" : 12345,
  "lastModification" : 12345,
  "priority" : 12345
} ]

2.11. POST /rest/reloadConfiguration

2.11.1. Description

Reload configuration of service without restarting it, this is
mainly to change parameters to filter or adding/removing filters
at runtime

2.11.2. Responses

HTTP Code Description Schema

200

Success

No Content

500

Internal Server Error

No Content

2.11.3. Tags

  • ConversionResourceImpl

2.12. POST /rest/sanity

2.12.1. Description

Check sanity of service, used for monitoring

2.12.2. Responses

HTTP Code Description Schema

200

Success

500

Internal Server Error

No Content

2.12.3. Produces

  • application/json

2.12.4. Tags

  • ConversionResourceImpl

2.12.5. Example HTTP response

Response 200
{
  "state" : "WARNING",
  "message" : "encountered 2 service exceptions, "
}
Response 500
{
  "state" : "WARNING",
  "message" : "encountered 2 service exceptions, "
}

2.13. POST /rest/startExecutors

2.13.1. Description

Start executors to handle tasks

2.13.2. Responses

HTTP Code Description Schema

200

Success

No Content

500

Internal Server Error

No Content

2.13.3. Tags

  • ConversionResourceImpl

2.14. POST /rest/startTask

2.14.1. Description

Start the task, all parameters, metadata and data has been uploaded
and spool. Mark task ready for execution.

2.14.2. Parameters

Type Name Schema

Query

id
required

integer (int32)

2.14.3. Responses

HTTP Code Description Schema

200

Success

No Content

500

Internal Server Error

No Content

2.14.4. Tags

  • ConversionResourceImpl

2.15. POST /rest/stopExecutors

2.15.1. Description

Stop executors to handle tasks

2.15.2. Responses

HTTP Code Description Schema

200

Success

No Content

500

Internal Server Error

No Content

2.15.3. Tags

  • ConversionResourceImpl

2.16. POST /rest/terminateTask

2.16.1. Description

Terminate a task after having fetched all data from it (metadata
results data, logfiles, etc.)

2.16.2. Parameters

Type Name Schema

Query

id
required

integer (int32)

2.16.3. Responses

HTTP Code Description Schema

200

Success

No Content

500

Internal Server Error

No Content

2.16.4. Tags

  • ConversionResourceImpl

2.17. POST /rest/uploadData

2.17.1. Description

Upload data associated to a task

2.17.2. Parameters

Type Name Schema

Query

id
required

integer (int32)

Query

purpose
optional

string

Body

body
optional

file

2.17.3. Responses

HTTP Code Description Schema

200

Success

No Content

500

Internal Server Error

No Content

2.17.4. Consumes

  • application/json

2.17.5. Tags

  • ConversionResourceImpl

2.18. GET /rest/version

2.18.1. Description

Get version of the service

2.18.2. Responses

HTTP Code Description Schema

200

Success

500

Internal Server Error

No Content

2.18.3. Produces

  • application/json

2.18.4. Tags

  • ConversionResourceImpl

2.18.5. Example HTTP response

Response 200
{
  "major" : 0,
  "minor" : 1
}
Response 500
{
  "major" : 0,
  "minor" : 1
}

3. Definitions

3.1. Filter

Name Schema

id
required

integer (int32)

maxNofErrors
required

integer (int32)

name
optional

string

3.2. FilterMixin

Polymorphism : Composition

Name Schema

id
required

integer (int32)

maxNofErrors
required

integer (int32)

name
optional

string

3.3. SanityResponse

Response to a sanity request

Name Description Schema

message
optional

Messages given an indications why the service is in a bad state
(in case the service is not in state OK)

string

state
optional

The state of the service

3.4. SanityState

Enumeration of all sanity states the service can be in.

OK: Service is running ok, all docfetchers are ok.
WARNING: Service encountered warnings.
ERROR: Service encountered errors.
FATAL: Service is in a critical state and most likely stopped to work properly.

Type : enum (OK, WARNING, ERROR, FATAL)

3.5. StatsResponse

Response to a stats request

Name Description Schema

stats
optional

Statistics, depend on the configured filters.

< string, object > map

3.6. Task

Name Schema

code
required

integer (int32)

created
optional

integer (int32)

filterId
required

integer (int32)

id
required

integer (int32)

lastModification
optional

integer (int32)

name
optional

string

nofErrors
required

integer (int32)

ownerId
required

integer (int32)

parameters
optional

string

priority
required

integer (int32)

state
optional

3.7. TaskMixin

Polymorphism : Composition

Name Schema

code
required

integer (int32)

created
optional

integer (int32)

filterId
required

integer (int32)

id
required

integer (int32)

lastModification
optional

integer (int32)

name
optional

string

nofErrors
required

integer (int32)

ownerId
required

integer (int32)

parameters
optional

string

priority
required

integer (int32)

state
optional

3.8. TaskState

Possible states of tasks in the executor state machine and in the service.

Type : enum (NEW, RDY, RUN, FIN, TERM, CANCEL, ERR, FAIL, TERMFAIL)

3.9. VersionResponse

Response to a request of the version of the API, contains major and
minor of the version.

Name Description Schema

major
required

The major version number.
Example : 1

integer (int32)

minor
required

The minor version number.
Example : 0

integer (int32)